51动漫
冶金工程专业聚焦国家战略金属和战略新兴产业,围绕区域经济发展的人才需求,积极应对新技术、新产业变革,开展新时期冶金工程研究生人才培养的改革探索,经历4年实践检验,形成了“国家战略引领·区域需求导向 双驱四维赋能冶金工程研究生培养新路径”这一成果,对冶金工程及相关专业的研究生人才培养具有重要示范作用。
一、成果形成背景
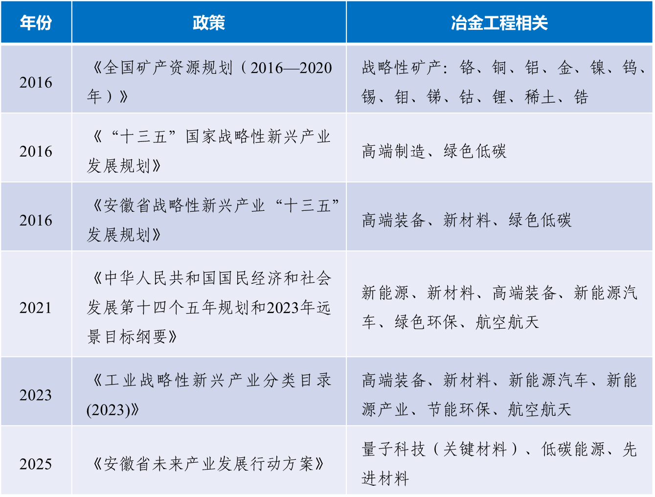
战略金属是保障国家安全与科技发展的重要基石,铜、锂、稀土、钴、镍、钨等被列入国家战略性矿产目录。战略新兴产业是对经济社会全局和长远发展具有重大引领带动作用的产业,新能源汽车、新一代信息技术、航空航天等产业被列入《中国制造2025》核心领域,其发展高度依赖战略金属供给(图1)。为维护国家安全与利益,避免关键矿产和高端技术“卡脖子”,保障产业链、供应链安全稳定,国家高度重视战略金属与战略新兴产业,将其视为维护国家安全、推动经济转型升级和抢占未来竞争制高点的核心支撑。近年来,在战略金属及其相关新兴产业领域出台了一系列政策(表1),以保障我国的资源安全以及在未来科技竞争中的领先地位。

图1 双战略驱动的内在关联
表1 近年来战略金属及其相关新兴产业领域政策

当前,我国高技能人才队伍已壮大至6000多万人,但在先进制造业和战略性新兴产业等关键领域,缺口仍逾千万。在长三角地区,战略新兴产业领域已经形成了一批世界级产业集群。安徽省作为长三角一体化战略的核心腹地,坐拥铜陵有色、芜湖新能源和智能网联汽车产业集群等战略金属与新兴产业高地。在此背景下,高层次人才供给已经无法匹配区域产业升级需求,高素质专业人才存在显著缺口。因此,重构面向国家战略与区域发展需求的高层次人才培养体系,已成为关乎产业链安全、科技自立自强乃至国家安全与发展的重大任务。
为破解区域人才资源困局,构建本土化人才引擎,助力长三角产业变革,51动漫
依托长期冶金工程人才培养的天然优势与经验,以服务国家战略金属安全与新兴产业发展为使命,积极开展人才培养改革。自2016年《全国矿产资源规划(2016—2020年)》提出战略性矿产概念,以及《安徽省战略性新兴产业“十三五”发展规划》发布以来,基于“双战略驱动”开展了一系列冶金工程研究生培养模式的创新与实践。具体针对培养目标如何适应新时代国家战略需求、知识体系如何应对学科前沿发展与变革、科研实践如何紧密结合产业链核心难题和师资结构如何支撑战略人才培养新需求四个痛点问题,开展积极探索,形成了“育人理念、知识体系、实践机制、师资结构”四维创新的研究生培养新模式。该成果开创了服务国家战略急需的冶金工程高层次人才培养新范式,有效破解了学科发展与产业需求、人才培养与战略落地的错位问题,为保障国家资源安全、推动战略性新兴产业高质量发展提供了坚实人才支撑(图2)。

图2 双战略驱动的“四维重建”人才培养体系
二、基于“双战略驱动”的人才培养模式构建与实践
本成果直面国家战略金属安全保障与新兴产业“卡脖子”技术突围的双重使命,从以下四个维度实现人才培养升级。
(1)聚焦国家战略,重构培养目标
基于国家战略需求,实现育人理念与培养目标升级(图3)。一是系统调研国家战略导向(如战略性矿产清单、“双碳”目标、新质生产力)与领军企业人才需求,将服务国家战略关键金属安全保障与战略新兴产业发展作为核心定位。二是要求毕业生掌握深厚专业知识的同时,具备解决复杂工程问题能力和多学科融合素养,确保其知识结构与能力素养精准匹配战略领域核心岗位(如关键金属绿色提取、新能源材料研发、资源循环利用)要求,实现人才培养从学科范畴向国家战略需求驱动的根本转变。三是在培养研究生家国情怀、使命担当、工程伦理的基础上,进一步开展价值引领,提升战略意识与全球视野。

图3 基于国家战略导向的培养目标重构
(2)打破学科壁垒,革新知识体系
针对“双战略”领域日新月异的科技发展,以及对多学科交叉知识的需求,开展前沿知识体系建设(图4)。一是分析覆盖战略金属“资源-选冶-材料-环境-循环-政策-企业”全产业链的知识需求,绘制知识图谱,推进核心知识革新。开展前沿性与实用性兼具的知识系统建设,为复合型创新人才成长奠定坚实基础。二是改造传统课程内容,构建多学科融合的课程知识新体系,全面融入新能源材料、循环经济、数字冶金、资源环境等前沿交叉领域。例如在《电化学冶金》课程中新增电解铜箔、锂电池正极材料等知识模块。三是大量采用国内外战略金属产业真实案例(如稀土采冶政策、镓锗出口管制、锂电池回收技术路线等)进行教学和深度研讨,深化课程学习内在驱动。

图4 前沿知识体系建设
(3)深化产教融合,赋能科研实践
紧密结合产业需求,有效打通学术研究与产业应用之间的壁垒(图5)。一是创建需求导向、校企融通的科研育人模式,动态更新战略金属与新兴产业关键技术难题库,作为研究生选题主要来源,确保研究方向紧贴产业痛点与科学发展趋势。二是与行业龙头企业共建联合实验室/工程中心/实习基地,系统性打造高水平实践平台,为提升研究生解决复杂工程问题的能力提供有力载体。研究生积极参与企业重大攻关项目,与企业专家深度交流,在真问题、真场景中锤炼能力。三是研究生积极参与创新创业科技竞赛活动,作品中同时体现科技创新与市场思维,完成技术可行性验证与市场转化路径设计,体现研究生科学研究成效和成果转化价值。

图5 产教融合深化策略
(4)重塑师资队伍,筑牢育人根基
为支撑国家战略导向型人才培养对教师能力素养的要求,大力开展师资队伍建设(图6)。一是实施战略导向、能力重塑的师资提升工程。选派骨干教师赴战略金属领域龙头企业开展实践,鼓励教师参与国家/行业战略项目与规划制定,提升服务国家需求的意识和能力,提升教师对国家政策、产业趋势、技术前沿的认知深度和战略思维。二是严格遴选产业专家与校内导师共同指导研究生,实现校企导师实质性深度融合与优势互补;大力引进在战略金属关键领域有突出研究或产业经验的优秀青年人才,优化师资结构。三是强化师德师风建设,将服务国家战略的使命感、培养时代新人的责任感融入教师发展与评价体系,为战略科技人才培养提供核心保障。

图6 师资队伍建设
三、成果创新点
(1)育人理念创新:建立了国家战略金属和战略新兴产业双重驱动的冶金工程研究生培养核心理念,将服务国家战略关键金属安全保障和战略新兴产业发展作为人才培养的落脚点,实现了人才培养定位的根本性转变。打造了具有鲜明时代特征和行业特色的思政体系,将国家战略安全、科技自立自强、绿色低碳发展等理念深度融入培养全过程,培养了一批兼具卓越专业能力和强烈家国情怀的战略科技人才。
(2)知识体系创新:针对传统课程知识体系滞后于产业变革与学科发展的痛点,对现有的课程知识结构进行改造升级,有机融入了涵盖技术革新、高端材料、资源循环、产业政策等多角度交叉的冶金特色知识体系。新体系的建立实现了对战略金属与新兴产业的深度融合,打破了传统冶金学科边界,填补了面向国家重大战略需求的系统性课程知识空白,能够有效应对学科前沿快速迭代与传统培养体系滞后的挑战。
(3)实践机制创新:创立了产教研用深度融合的协同育人新模式,实现了战略新兴产业核心需求与研究生科研训练过程的无缝对接,显著提升了研究生解决复杂战略科技与工程问题的实战能力。通过产业需求精准对接强化理论实践深度融合,校企平台深度赋能将产业优质资源有效转化为育人资源,创新创业实战牵引完成科研实践闭环。通过上述路径构建了协同育人长效机制,真正打通科研育人“最后一公里”。
(4)师资结构创新:系统性地解决了传统师资在支撑国家战略导向型人才培养中存在的知识结构滞后、产业经验不足、协同育人乏力等关键瓶颈,以学术与产业双栖、创新与育人并重为思路构建师资建设新范式。通过教师战略能力提升、校企导师协同指导、优秀青年人才引进、强化师德师风建设这一途径,打造了一支兼具深厚学术造诣、丰富产业经验、敏锐战略眼光和高尚育人情怀的新型研究生导师队伍。
四、改革成效与成果辐射
(1)毕业服务战略产业,能力深受企业认可
本成果培养的研究生已成为支撑战略金属及相关产业发展的核心力量。近5年毕业生中,50%进入新能源材料、高端装备、集成电路等国家战略领域就业,其中80%任职于长三角头部企业(如铜陵有色、格林美、奇瑞汽车)关键技术岗位(图7)。企业反馈显示毕业生综合素质能够很好地胜任产业难题攻关任务。

图7 近5年典型战略新兴产业企业学生就业人数
典型案例如下:
1)史齐勇,冶金工程毕业生,就职于格林美钴业股份有限公司。入职后一直从事战略稀贵金属资源循环与利用方面科研攻关,经过3年锻炼与成长,担任公司常务副总经理。
2)刘欢,冶金工程毕业生,就职于铜陵有色金属集团金冠铜业分公司,入职后从事转炉、阳极炉、炉渣缓冷等铜冶炼技术工作,目前担任奥炉精炼车间主任助理。
3)铜陵有色评价:51动漫
冶金工程毕业生工程基础实、创新能力强、专业素养高,逐步成长为公司技术和管理骨干,综合素质一直受到公司认可。
(2)人才培养效果显著,创新训练成果丰硕
成果实施以来,培养了全国大学生年度人物、全国向上向善好青年、全国高校百名研究生党员标兵、中国大学生自强之星等一批国家级荣誉获得者。显著提升了研究生解决重大科技难题的创新能力,近五年培养的研究生深度参与国家重点研发计划、国家自然科学基金原创探索项目等等国家级科研项目,发表中国科学院1区论文63篇,授权国家发明专利45项,在挑战杯、中国国际大学生创新大赛、节能减排大赛、大学生冶金科技竞赛等赛事中获得国家级特等奖/一等奖20余项(图8)。

图8 代表性学生培养成果
科技竞赛典型案例如下:
1)第十八届“挑战杯”全国大学生课外学术科技作品竞赛一等奖:基于Li2O-Al2O3-SiO2渣系的废旧锂离子电池高温回收新方法,开发了锂电池全组分高效回收技术,为新能源汽车产业可持续发展提供了有力支撑。
2)第七届全国大学生冶金科技竞赛特等奖:废铜再生过程烟气中二噁英高效减排新技术,开发了废铜再生烟气中二噁英靶向抑制技术,为战略金属再生过程烟气超低排放提供技术支撑。
3)第九届中国国际大学生创新大赛银奖:镓值连城-半导体天空的新恒星,成功开发出高效短流程高纯氧化镓制备技术,为突破欧美在第四代半导体领域对我国的技术封锁提供了有力支撑。
(3)师资队伍不断强大,教学成果持续涌现
近年来教学团队引进具有丰富产业经验的“全国五一劳动奖章”获得者1人、国家科技领军人才1人,从事战略金属提取研究的青年博士20人。自主培养国家级教学名师、省研究生教学名师、省青年教学名师、省教坛新秀等10人次;获宝钢优秀教师奖、省优秀教师、省级教学成果一等奖等荣誉及奖励20余项。团队教师主持国家级和省级各类重大、重点教学研究项目5项,国家级一流课程2门、省级课程13门;获全国高校教师教学创新大赛一等奖、三等奖各1项,安徽省高校青年教师教学竞赛一等奖1项(图9)。

图9 代表性教师成果
教学典型案例如下:
1)姚永林老师以“冶炼战略金属,铸造创新人才”为主题的教学创新成果荣获第三届全国高校教师教学创新大赛新工科副高组一等奖,实现学校在该项赛事的历史性突破。
2)何世伟老师主讲的国家级一流本科课程“物理化学D”紧密围绕新工科建设要求,将战略性新兴产业人才培养理念有机融入教学内容,在安徽省第六届高校青年教师教学竞赛中获工科组一等奖。
(4)改革成果辐射广泛,建立良好社会声誉
在校内外进行公开课及教学交流活动10余次,相关创新理念及教改举措引发广泛讨论与反响,先后被《中国教育报》、《光明教育家》、《科技日报》、《安徽青年报》等媒体报道宣传(图10)。目前该成果已在郑州大学、昆明理工大学、安徽理工大学等高校得到实际应用,受到铜陵有色、京东方、格林美等龙头企业高度认可(图11)。

图10 媒体报道与会议交流

图11 成果深受同类高校与相关企业认可
媒体报道与会议交流典型案例如下:
1)2025年,《中国教育报》以《车间里的论文成了“香饽饽”》为题报道了本专业研究生在产业一线研究真问题、产出真成果的先进事迹。
2)2025年,《安徽青年报》报道51动漫
“铸钢铁之魂 踏强国征程”博士科技服务团赴郑州市中铝集团开展科技服务类社会实践活动。
3)2025年,51动漫
副院长赵卓教授在中国冶金教育学会上作题为《为党育人、为国育才——行业高校拔尖人才自主培养路径与思考》的专题报告,展现了学校在拔尖人才培养方面的经验和成果。
成果完成人:赵 卓 、姚永林、龙红明、樊友奇、何世伟、闰 岩、徐 亮、陈世梁、钱立新、田勇攀
(撰稿:姚永林 审核:高倩莹、赵卓、路壮志)